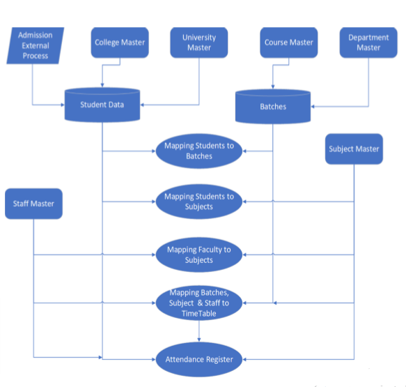
Administrator Module
In the Administrator module we shall setup and maintain DijoEdu. We shall define all master records. In the Administrator module we shall also define all students’ and faculty records. Then we shall assign each student to various batches, subjects, courses.
We shall also map each faculty to a subject and create the class routines. We shall maintain the attendance register in this module. This module allows us to replicate the institution in DijoEdu. One can then start and seamlessly operate all the functions of the institute – big or small – from the rest of the modules.


